iVend Retail Add-on Workflow
Introduction
This knowledge base article provides information on the iVend Retail Add-on Workflow, which helps explain how an Add-on is created and deployed in the Management Console and iVend Retail POS.
Environment:
iVend Version 6.5
Workflow and Event Propagation in Add-on

This article will help you understand workflow and event propagation in an Add-on.
For your ease, we have separated the information into two sections:
· Workflow in an Add-on
· Event Propagation of an iVend Retail Add-on.
Overview
After reviewing customer requirements, the development team performs feasibility analysis to assess if the customer’s objectives can be achieved by creating an Add-on. If the analysis recommends creating an Add-on then we proceed further with preparing the Add-on package.
While preparing the package, all feasible requirements are incorporated in the Add-on program and events are declared in it. Once the Add-on package is ready, it is registered in iVend Management Console. The Management Console application requires a restart to apply all changes and after that, the Add-on is replicated to all store servers in the network.
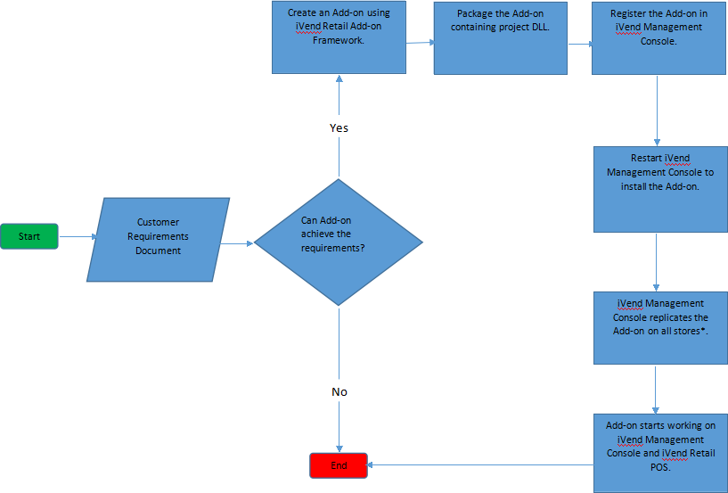
iVend Retail Add-on Development Cycle

Follow the steps mentioned below to create an Add-on and to deploy it:
1. First start the process.
2. Then refer to the Customer Requirements Documentation.
3. Check if creating an Add-on can achieve the customer’s requirements.
4. If yes, then go to step 5 and if no, then go to step 9.
5. Prepare the Add-on package.
6. Register the Add-on in the Management Console.
7. Restart the application and install the Add-on.
This replicates the same Add-on to all the stores.

You can also add/remove store(s) if you want the Add-on to run on specific store(s).
1. Add-on starts working on all Management Console and Store POS.
2. End the process.
The following screen image demonstrates the Workflow, refer to Figure 1 Add-on Creation Workflow.
Figure 1 Add-on Creation Workflow

This allows store level Add-on configuration, wherein you can add/remove store(s) on which the Add-on requires to run.
Related Articles
iVend Retail Add-on Workflow
Workflow and Event Propagation in Add-on This article will help you understand workflow and event propagation in an Add-on. For your ease, we have separated the information into two sections: · Workflow in an Add-on · Event Propagation of an iVend ...
iVend Retail Add-on Event Propagation
Workflow and Event Propagation in Add-on This article will help you understand workflow and event propagation in an Add-on. For your ease, we have separated the information into two sections: · Workflow in an Add-on · Event Propagation of an iVend ...
iVend Retail 6.5 - Add-on Presentation
Introduction iVend Add-on Framework is used for writing Custom Business Logic independently by a programmer. iVend Addon allows to extend business logic either in Management Console or at the Terminal POS.The addon framework allows deployment of ...
iVend Retail 6.6 - Add-on Presentation
Introduction iVend Add-on Framework is used for writing Custom Business Logic independently by a programmer. iVend Addon allows to extend business logic either in Management Console or at the Terminal POS.The addon framework allows deployment of ...
General Settings in SAP Business One
Introduction The iVend Add-on helps in setting up some configurations required for integrating iVend with SAP Business One. The following sections of this document capture the functionality of the new screens created and new fields added to the SAP ...